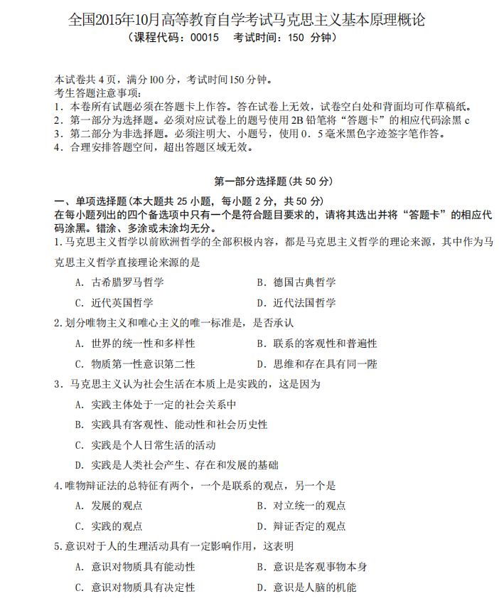
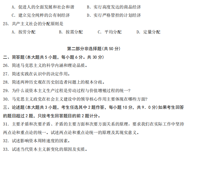
山东省自考汉语言文学马克思主义基本原理概论2022年4月真题模拟二
【导读】以下是山东省自学考试汉语言专业的马克思主义基本原理概论真题模拟,同学们可以按照正常考试时间去模拟以下,看一下在规定时间内的答题速度。







以上是山东省自学考试汉语言专业的马克思主义基本原理概论真题模拟,最后有答案可以核对,咱们选择自考的学生一定要多刷题。自考非常考验一个人的自律性,咱们想在理想的时间内毕业拿证,就一定要好好备考。有任何关于自考不明白的问题可以随时咨询我们自考网的老师,也可以进我们自考学习群,群里会不定时发布学习资料。
本文标签:山东自考 学习笔记 山东省自考汉语言文学马克思主义基本原理概论2022年4月真题模拟二
转载请注明:文章转载自(http://www.sdzk.sd.cn)
《山东自考网》免责声明:
1、由于各方面情况的调整与变化,本网提供的考试信息仅供参考,考试信息以省考试院及院校官方发布的信息为准。
2、本站内容信息均来源网络收集整理,标注来源为其它媒体的稿件转载,免费转载出于非商业性学习目的,版权归原作者所有,如有内容与版权问题等请与本站联系,本站将第一时间尽快处理删除。联系邮箱:812379481@qq.com。





